首页
备孕事项
不孕不育
生育交流
试管婴儿
海外试管
医院大全
再生健康
生育视频
问答
搜索
全国政协委员彭静:适当放开辅助生殖限制,保障单身女性生育权
2021-05-12 18:00:52 发布
生育交流
/
生育权
辅助生殖技术
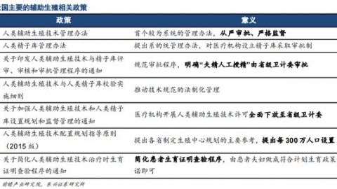
如果剥夺她们使用辅助生殖技术的权利,很可能使其丧失生育机会。今年两会,彭静向大会提交了《关于赋予单身女性实施辅助生育技术权利,切实保障女性平等生育权的建议》。为改变现有法律制度层级较低的问题,建议由全国人大或者国务院牵头制定专门的《人类辅助生殖技术实施法》或者《人类辅助生殖技术实施条例》,同时允许已婚夫妇和符合特定技术条件的单身女性实施人工辅助生殖技术,给予女性生育平等的选择机会。
上一篇 : 辅助生殖 上海市第九人民医院
下一篇 : 辅助生殖十大龙头股!辅助生殖技术是人类辅助生殖技术的简称,指
更多相关文章
辅助生殖技术常识
热度:3
如何提高辅助生殖技术成功率?
热度:0
全世界各国第三方辅助生殖的相关法律大全
热度:0
随便看看
辅助生殖领域人气骤升背后的“危”与“机”
美中宜和医疗集团生殖健康部经理李洋介透露道,近几年...
试管婴儿移植后,多久才能洗澡?
高龄试管婴儿成功的秘诀是什么?
辅助生殖好方案:卵巢功能低下/卵巢早衰患者福音
仁济医院成为国内首家使用区块链技术进行胚胎可视化的医疗机构
在线咨询
二维码
更多了解